Причины шума в ушах
Шум в ушах — это больше, чем неприятные ощущения. Звон, гул, шум, жужжание, рев — все это доставляет массу неприятных ощущений, выводит человека из состояния равновесия и не дает спокойно жить.
https://youtube.com/watch?v=tEwInFs7xaI
Конечно же, проблемы с органами слуха должны решать специалисты, но можно побороться за здоровье и комфортное существование в домашних условиях.
Причины шума в ушах могут носить физиологический и психологический характер, а именно:
- серная пробка;
- наличие в слуховом проходе инородного тела;
- воспалительные процессы;
- возрастные изменения слухового аппарата;
- новообразования;
- гипертония;
- остеохондроз шейного отдела;
- следствие приема ряда медикаментов;
- негнойные заболевания внутреннего уха;
- нарушение обмена веществ;
- воспалительные процессы в височно-челюстном суставе;
- постоянное пребывание в условиях с сильной акустической нагрузкой;
- анемия;
- заболевания вегетососудистой системы.
Стрессы, переизбыток кофеина в организме, пристрастие к соленой пище, использование наушников или берушей — все это может быть причиной появления шума в ушах.
Лечение недуга основано на обнаружении причины заболевания и ее устранения. Рецепты народной медицины помогают снять отек, успокаивают воспалительные процессы, но не являются способом лечения серьезных функциональных заболеваний.
Врачи отмечают, что шум в ушах, или тиннитус, является распространенной проблемой, которая может значительно ухудшать качество жизни пациентов. Клинические рекомендации подчеркивают важность комплексного подхода к диагностике и лечению этого состояния. Специалисты советуют начинать с тщательного обследования, чтобы выявить возможные причины, такие как заболевания уха, нарушения слуха или даже стресс.
Врачи рекомендуют использовать методы когнитивно-поведенческой терапии, которые помогают пациентам справляться с эмоциональными аспектами тиннитуса. Также важно рассмотреть возможность применения звуковой терапии и слуховых аппаратов, которые могут снизить восприятие шума. В целом, подход к лечению должен быть индивидуализированным, учитывающим особенности каждого пациента и его образ жизни.

Шум в ушах: лечение народными средствами
Если вас мучает шум или звон в ушах, справиться с недугом помогут такие средства, как:
Измельчите свеклу на мелкой терке. Слейте выделившийся сок. Закапывайте свекольный сок в уши дважды в день по три капли сока в каждое ухо.
Аналогично свекле сок лука закапывают два раза в день по три капли в каждое ухо.
Картофель с пчелиным медом.
Измельчите картофель, перемешайте его с медом. На один крупный корнеплод — 1 чайная ложка меда. Смесь заложите в ватный тампон, вставьте его в уши и оставьте в слуховом проходе на всю ночь.
Лавровый лист (10 г) измельчите в ступке или блендере, смешайте с нерафинированным маслом (50 мл). Оставьте смесь настаиваться на неделю.
Готовый настой закапывайте в уши перед сном по три капли в каждый слуховой проход ежедневно.
Сок растения капают в уши дважды в день по две капли.
Раздавите пару ягод калины и смешайте с медом (пару капель). Сделайте ватный тампон, в него положите калиново-медовую смесь. Заложите тампон в ухо на ночь.
Отвар из листьев земляники.
Это средство эффективно борется с проявлениями атеросклероза. Если шум в ухе вызван атеросклеротическими процессами, то чай из земляничных листьев поможет снять основные симптомы и избавит от назойливого шума в ушах.
Для приготовления возьмите пару листиков растения, залейте кипятком (200 мл), оставьте настояться 15–20 минут. Пейте чай два раза в день.
Приведенные народные средства помогут снять сопутствующие симптомы, но не лечат основное заболевание. При отсутствии положительного эффекта не затягивайте с визитом к специалисту.
Относитесь с опаской к незнакомым продуктам и убедитесь, что ваш организм нормально их переносит. Будьте здоровы!
https://www.nur.kz/1747450-sum-v-usah-priciny-lecenie-narodnymi-sredstvami.html
Этиология шума в ушах
Причины и последующее лечение шума в ушах тесным образом связаны. Статистика утверждает, что звон или другие фантомные звуки крайне распространены, от патологии страдает до 10% всех людей в мире — это более семидесяти миллионов человек. Научное название гудения, звона, шипения и других нарушений нормальной деятельности органов слуха — тиннитус, от латинского tinnīre, «звенеть, как колокольчик». На самом деле, спектр нарушений восприятия гораздо шире.
Причины шума могут быть связаны с тем, что слуховой аппарат воспринимает не только внешние звуки. В организме много внутренних источников «шума», однако в норме они подавляются и не воспринимаются человеком. Каждый, кто пробегал без подготовки стометровку или подвергал себя иным физическим упражнениям, знаком со стуком крови — это и есть самый простой ответ.
Факторы и системы, которые влияют на состояние:
- болезни уха, слухового аппарата — то есть, затрагиваются непосредственно органы, отвечающие за восприятия звуковых сигналов, нарушается их нормальная работа;
- проблемы вегетативной нервной системы — речь идет о спинном мозге, позвоночнике, периферических нервах;
- патологии головного мозга — фантомные звуки появляются при многих органических нарушениях;
- психологические и психиатрические проблемы — причины сильного шума в ухе порой кроются в этой области.
Иногда определяет от чего шум в ушах кардиолог или другой врач. Самостоятельно разобраться может быть непросто, хотя симптоматика всегда сочетается с другими признаками, а также в некоторых случаях выступает вариантом нормы. Основные провоцирующие факторы и причины, почему у человека шум в ушах, известны докторам, да и сам пациент способен до визита к врачу прислушаться к своему организму. Это поможет сэкономить время и сразу выбрать более узкого специалиста.
Тиннитус развивается в любом возрасте, в равной степени у мужчин и женщин. Влияющие на появление клинической картины факторы отличаются в зависимости от возраста, гормонального состояния, сопутствующих хронических или острых патологий. Если знать причины шума в ушах, избавиться от него будет гораздо проще, хотя в некоторых случаях может потребоваться длительное лечение, особенно если речь идет о тяжелых нарушениях в работе организма.
Шум в ушах, или тиннитус, — это состояние, которое затрагивает множество людей, вызывая у них дискомфорт и беспокойство. Многие описывают его как звуки, которые варьируются от свиста до гудения, и которые могут усиливаться в тишине. В клинической практике важно понимать, что тиннитус может быть симптомом различных заболеваний, включая нарушения слуха, стресс или даже проблемы с сосудами. Специалисты рекомендуют комплексный подход к диагностике и лечению, включая аудиометрию и консультации с отоларингологами. Психотерапия и методы релаксации также могут помочь справиться с эмоциональными последствиями этого состояния. Важно помнить, что каждый случай индивидуален, и подход к лечению должен быть персонализированным.

Механизм развития шума в ушах
Этиологические причины возникновения шума в ушах до сих пор не до конца изучены. «Субъективные» тиннитусы появляются из-за целого комплекса причин, однако можно отследить механизмы, провоцирующие нарушения восприятия звуков:
Слуховой аппарат состоит из внешнего уха, внутреннего уха, слухового нерва и слухового прохода
Анатомическая конструкция предполагает на 90% восприятия внешних источников звука, тогда как внутренние в большинстве своем не имеют важного значения.
Внутреннее ухо представляет собой специальные слуховые клетки, обладающие «волосками» — именно они отвечают за преобразование аудиальных источников в электрические импульсы. Далее их обрабатывает головной мозг.
По-видимому, влияние на то, от чего бывает шум в ушах, оказывает нарушение этого анатомического процесса
Объективных источников может и не быть, а человек ощущает звон, скрипение, гудение и другие нарушения нормального слуха.
В ходе диагностики патогенеза слухового аппарата почти всегда обнаруживается хаотичное, неравномерное движение «волосков» клеток. Этот процесс непосредственно связан с тем, от чего шум в ушах, вне зависимости от этиологии симптомокомплекса.
В других ситуациях могут обнаруживаться изменения головного мозга, периферической нервной системы, вегетативные нарушения. Они также влияют на субъективное восприятие звука, но изменений во внешнем ухе, внутреннем ухе или барабанных перепонках может не диагностироваться.
Важную роль в том, откуда возникает патология и от чего шум в ушах, играет анамнез пациента. Учитываются все детали: возрастные факторы, пол, особенности проживания, тип нервной системы. Диагностика остается достаточно сложной, но игнорировать неприятные ощущения не стоит не только потому что субъективные тиннитусы доставляют неудобства и мешают полноценному отдыху. Некоторые тяжелые заболевания на первичных стадиях проявляются этим симптомом, и нужно думать не только о причинах шума в ушах, как избавиться, но и о коррекции основной патологии.
Причины появления шума в голове и ушах
Если посторонние шумы появились после одноразовой высокой звуковой нагрузки (например, рок-концерта), то бить тревогу не стоит. Это связано с переутомлением слухового аппарата. Впредь постараться не подвергать слух такой нагрузке.
Сильный постоянный шум часто служит признаком заболеваний слухового аппарата.
Поэтому при обнаружении этого симптома нужно обратиться к врачу. Шум часто сопровождает снижение слуха, поэтому промедление может привести к глухоте.
Причинами шума в голове и ушах также могут быть заболевания сердца и сосудов, сбои в работе эндокринной системы, проблемы с шейными позвонками. Такие болезни характерны для людей пожилого возраста, поэтому многие лица старше 40 лет жалуются на периодические или постоянные звуковые ощущения в ушах.
Watch this video on YouTube
Закупорка слухового прохода сопровождается не только навязчивым гулом, но и заложенностью, болью и временной тугоухостью. Туда могут попасть маленькие насекомые, инородные тела, вода, пыль и грязь. Иногда причина может быть довольно банальной – серная пробка. Она образуется из-за слишком узкого прохода, несоблюдения правил гигиены или чрезмерной выработки серы.
Дискомфорт в обоих ушах
Если человек постоянно слышит посторонние звуки в обоих ушах, это доставляет ему много проблем. Такое неприятное состояние приводит к раздражительности, рассеянности, депрессии и снижению внимания. Человек становится нервным, вспыльчивым, не может полноценно работать, спать и отдыхать.
Примерно в 15 % таких случаев причинами постоянного шума в обоих ушах являются сбои мозгового кровообращения. Это может быть связано с возрастом, с высоким давлением, стрессами, травмами и сильными перегрузками.
Двусторонние шумы часто бывают одним из первых симптомов надвигающейся глухоты у людей пожилого возраста. К тому же, у мужчин такая вероятность намного выше, так как они больше подвержены разным травмам.
Шум в правом или левом ухе
Посторонний шум в левом ухе или правом — это не болезнь, а всего лишь один из ее признаков. Иногда такое ощущение возникает вследствие воспаления слухового нерва или отравления. Очень редко это может быть побочной реакцией приема каких-либо лекарств. Стрессы, нервное перенапряжение, когда-то полученные травмы головного мозга – все это может спровоцировать появления гула в одном ухе.
Шум в ухе часто является симптомом одного из заболеваний организма.
Список вероятных заболеваний довольно обширен:
- отит;
- менингиома;
- атеросклероз мозга;
- аневризма сонной артерии;
- онкология;
- анемия;
- высокое давление;
- недостаточность артериального клапана.
Если на гул в ушах реагирует ребенок, его нужно отвести к врачу, чтобы тот осмотрел ушную раковину и проход. Часто бывает, что во время игры маленькие дети засовывают туда мелкие предметы – бусинки, шарики, косточки от ягод или фруктов.
Откуда звук
Считается, что ушной шум – это не самостоятельное заболевание, а лишь симптом различных патологических состояний.
Причиной тиннитуса (так врачи называют шум в ушах) могут стать: серная пробка, наружный отит, острый и хронический средний отит, дисфункция слуховых труб, отосклероз, опухоли барабанной полости, лабиринтиты, сенсоневральная тугоухость, акустическая и баротравма, болезнь Меньера, опухоли слухового нерва.
Все перечисленные заболевания относятся к патологиям органов слуха, но шум в ушах может сопровождать и болезни височно-нижнечелюстного сустава, пороки сердца, аномальное расположение кровеносных сосудов и их атеросклероз, гепатит, сахарный диабет, гипогликемию, гипо- и гипертиреоз. Иногда на неприятные ощущения жалуются люди, страдающие заболеваниями шейного отдела позвоночника, рассеянным склерозом, шизофренией, депрессивными состояниями.
Шум в ушах может возникнуть на фоне приёма лекарств (некоторых антибиотиков, противовоспалительных средств, диуретиков), такие средства называют ототоксическими, а также вследствие отравления бензолом или метиловым спиртом.
В зависимости от причины и особенностей организма больного ушной шум может быть постоянным или появляться лишь время от времени. И, чтобы выяснить причину болезни, придётся пройти целый ряд обследований, среди которых обязательными являются проверка слуха и изучение психологического статуса пациента. Дело в том, что шум в ушах не только сопровождает психологические расстройства, но и нередко становится их причиной – нервное перенапряжение, вызванное постоянным шумом, приводит к бессоннице, депрессии, раздражительности, нарушению концентрации внимания и необъяснимым страхам. Известны случаи суицида, причиной которых стал катастрофический тиннитус.
Кто рискует
Ушным шумом могут страдать даже дети, но чаще всё же он встречается у пациентов пожилого возраста. К группе риска относятся люди, работающие с шумом и вибрацией, подверженные воздействию токсических веществ, в том числе и в быту.
Поэтому, для того чтобы обезопасить себя от появления шума в ушах, стоит избегать слишком громких звуков, пользоваться наушниками при работе с шумными приборами и соблюдать осторожность при контакте с лакокрасочными материалами, растворителями и другой «химией»
Искусство маскировки
Для лечения шума в ушах применяют различные медикаментозные препараты, но часто более эффективными являются другие методики. Они уменьшают яркость восприятия ушного шума, снижают стрессовую нагрузку от него. Человека учат не слушать шум, не зацикливаться на звуках, а также контролировать свои страхи, убеждают, что он не болен тяжёлой болезнью.
Одна из наиболее распространённых реабилитационных методик для пациентов с тиннитусом – это так называемая звуковая терапия. В этом случае используются аудиомаскеры – приборы, воспроизводящие различные звуки окружающей среды. Они помогают пациенту отвлечься от собственного ушного шума. Их можно использовать не только днём, но и ночью, чтобы человек мог спокойно выспаться, не отвлекаясь на шум в ушах.
Иногда рекомендуется прослушивание музыкальных произведений с акустическими характеристиками, сходными с ушным шумом пациента, на громкости, соответствующей тиннитусу конкретного больного.
А вот слуховой аппарат больным с тиннитусом не требуется. Этот прибор подбирается для коррекции слуха, а не для избавления от шума в ушах.
http://www.aif.ru/health/life/pochemu_shumit_v_ushah_kak_izbavitsya_ot_nepriyatnyh_oshchushcheniy
Лечение
Лечение тиннитуса заключается в терапии основного заболевания. Лишь в некоторых случаях не обойтись без протезирования.
Медикаментозное
Лекарства являются лишь частью комплексного лечения.
Эффективными являются следующие препараты:
- «Винпоцетин». Это лекарство назначается в случае острой или хронической недостаточности кровообращения в головном мозге, энцефалопатии. Уже через 1,5 месяца приема препарата благодаря улучшению кровообращения снижается артериальное давление, которое и является причиной шума. Аналогом препарата является «Кавинтон».
- «Вазобрал». Основное действие препарата — укрепление кровеносных сосудов. Также МП поможет в борьбе с атеросклерозом.
- Гипотензивные препараты. К ним относятся «Дифурекс», «Каптоприл», «Празозин». Назначаются для лечения пульсирующего звона в ушах.
- Хондропротекторы. Назначаются, если причиной шума является остеохондроз. Эффективными являются «Терафлекс», «Глюкозамин», «Дона», «Артра», «Алфлутоп».
- «Пирацетам». Показания к его применению: травмы головы, нарушение кровообращение в крови. Является частью комплексной терапии. Аналоги: «Ноотропил», «Луцетам», «Мемотропил».
Решение о назначении того или другого препарата принимает только врач. Связано это с различным действием лекарств одной группы и наличием большого количества противопоказаний.
Физиотерапия
Лечение пройдет быстрее, если, помимо приема лекарств, будут использованы и методы физиотерапии. Часто с этой целью назначается массаж. Эффект связан с нормализацией тонуса шейных мышц.
Для лечения тиннитуса показаны следующие виды массажа:
- Традиционный. Способствует расслаблению мышц, повышению эластичности и прочности связок. Подразумевает выполнение касаний, трения, поглаживания, давления, защипывания, вибрации.
- Точечный. Подразумевает воздействие на биологически активные точки в особенном порядке.
- Мануальный. Способствует нормализации физиологических и анатомических параметров мышц.
- Постизометрическая релаксация. Массаж основан на поочередном напряжении и расслаблении мышц.
Эффективным является и другой метод физиотерапии — микротоковая рефлексотерапия. Метод подразумевает воздействие на биологически активные точки на теле, поэтому эффект похож на эффект от точечного массажа. Но при этом давление оказывается не пальцами, а микротоком. Специалист дотрагивается до тела специальным электродом. Выбор точек зависит от основного заболевания.
Народными рецептами
Лечить шум в ушах можно и в домашних условиях. Но народная медицина должна быть дополнительной к основной терапии.
Наиболее эффективными домашними средствами от шума в ушах являются:
- Лук с медом. Это средство способно улучшить кровообращение в головном мозгу. Для приготовления нужно луковый сок смешать с медом, взяв ингредиенты в равных количествах. Полученную смесь пить по 1 ст. л. перед едой.
- Корень хрена. Средство является эффективным в борьбе с атеросклерозом. Для этого нужно корень хрена очистить, натереть на мелкой терке, а затем смешать с 1 стаканом сметаны. Принимать смесь нужно во время еды по 1 ст. л. за раз.
- Бальзам из трав. В его состав входят настойки валерианы и пустырника — по 50 мл, боярышника и эвкалипта — по 25 мл, мяты — 15 мл и 5 шт. бутонов сушеной гвоздики. Оставить смесь на 2 недели. Схема приема бальзама следующая: 1 ч. л. бальзама растворить в 1 стакане воды; полученную смесь разделить на 3 приема и употребить в течение дня.
Лечение патологий, вызывающих шумы в голове и ушах
Выбор оптимального курса лечения зависит от того, какое отклонение было диагностировано у пациента. Терапия направлена на устранение первичного заболевания.
Если симптомы были спровоцированы нарушением мозгового кровообращения, рекомендуют прием средств «Пирацетам», «Ноотропил», «Кавинтон». Препараты стимулируют кровоток в сосудах мозга, ускоряют обменные процессы.
Также при проблемах с сосудами мозга назначают «Бетасерк» — средство, которое снижает возбудимость нейронов, а также «Атероблок» для улучшения питания мозга.
Нарушения кровообращения в сосудах мозга, вызывающие низкочастотный гул в голове и шум в ушах, требуют продолжительного лечения.
При заболеваниях органов слуха врач назначает следующие лекарственные средства:
- Противовоспалительные и антимикробные;
- Обезболивающие средства;
- Успокоительные препараты, позволяющие нормализовать сон;
- Витамины, способствующие повышению защитных сил организма.
Также при болезнях органов слуха рекомендуют физиотерапевтические процедуры – лазеротерапию, магнитотерапию, электрофорез.
При диагностированном атеросклерозе показан прием средств статинов, фибратов, витаминных комплексов.
Если причиной ушного и головного шума стало злокачественное новообразование, требуется хирургическое удаление опухоли. Предварительно проводится лучевая терапия для торможения роста раковых клеток.
При шейном остеохондрозе рекомендованы сеансы мануальной терапии, прием сосудистых препаратов, электрофорез.
Специалисты указывают, что при внезапном появлении шума в голове или ушах можно помочь себе следующим образом:
- Слегка постучать по голове, так, чтобы внутри головы ощущались постукивания. Нужно сделать около 30-40 щелчков;
- Опускать подбородок как можно ниже;
- Закрыть оба уха ладонями и аккуратно сжимать голову до тех пор, пока не появится ощущение вакуума;
- Закрыть ноздри пальцами и пытаться выдохнуть носом. Повторить упражнение не более 3 раз;
- Наклонять голову в стороны, пытаясь дотянуться ухом до плеча;
- Делать плавные круговые движения головой.
При шуме в голове и ушах следует отказаться от прослушивания музыки в наушниках, ограничить время пребывания в шумных местах. Следует провести около часа в изолированной обстановке, в тишине.
Также известны народные средства, с помощью которых можно снизить интенсивность шума в голове и ушах. Это:
- Отвар из мелиссы, который положительно действует на нервную систему и уменьшает гул в ушах. Чтобы приготовить его, следует измельчить листочки растения и взять столовую ложку полученного сырья. Залить мелиссу стаканом кипятка. Настоять отвар 15 минут, отфильтровать. Принимать отвар мелиссы нужно по 100 мл в течение дня, вместо чая;
- Настой укропа. Для приготовления нужно взять укроп, измельчить и высушить. Несколько столовых ложек сырья залить половиной литра кипятка, настоять в течение получаса. Принимать укропный настой три раза в сутки, по 100 мл;
Как лечить недуг народными средствами? Подробнее смотрите видео ниже:
- Чесночно-клюквенное лекарство. Нужно взять 1 кг ягод и измельчить их, добавить 200 г кашицы из чеснока. Перемешать массу, оставить на 12 часов, затем ввести 0,5 л меда. Принимать 2 раза в день, по столовой ложке;
- Масса из свежего хрена. Нужно взять корень хрена, почистить, замочить на несколько часов, натереть на терке. Взять столовую ложку натертого хрена и смешать с 200 мл сметаны. Принимать по столовой ложке средства при каждом приеме пищи;
- Настойка из чеснока. 100 г чеснока измельчить, добавить к кашице 50 г липового меда, 30 мл настойки прополиса (20%). Добавить к массе 200 мл водки. Выдерживать настойку 10 дней в темном месте. Принимать по половине чайной ложки, 3 раза в день, до приема пищи.
Насколько физиологично ощущение шума в ушах
Причины постоянного или периодического звона в ушах могут быть, как патологическими. Так и физиологическими. Нередко люди разных возрастов ощущают некоторый звон в ушах при полной тишине, такой звон является нормальным и возникает в результате особенностей функционирования нейросенсорной системы внутреннего уха и кохлеарного органа. Физиологический шум возникает более чем у 90% людей не зависимо от пола и возраста. Сложности в оценке интенсивности физиологического шума заключаются в субъективности оценки каждым отдельно взятым человеком
Обычно к такому шуму человек адаптируется и вовсе не обращает на него внимание, однако при развитии какого-либо патологического состояния со стороны нейросенсорной части слухового аппарата или же любой другой, а также при некоторых сосудистых заболеваниях, интенсивность звона в ушах может значительно возрастать, что приводит к формированию симптома тиннитуса
Причины и возможные заболевания
Звон в левом ухе – симптом целого ряда заболеваний
С явлением шума и звона в ухе сталкивались хоть раз более 50% человек. Научное название этого явления – тиннитус. Ощущения постороннего шума в ухе приносит немало неудобств, поэтому больной старается как можно быстрее избавиться от этого симптома.
Звон в левом ухе, причины которого могут быть связаны как с заболеваниями самого уха, так и с работой сосудов, встречается чаще. Пациенты нередко описывают его как шум, писк, гул.
Самостоятельно выявить причину звона в ухе невозможно. Поставить диагноз может только врач-отоларинголог после проведенного обследования.
Причины возникновения шума или звона в ухе могут быть следующие:
- Отит. Воспаление среднего или внутреннего уха сопровождается многими симптомами. Часто помимо шума возникают ощущения постреливания в ухе, появляется покраснение слухового прохода, боль и жжение, иногда гнойные выделения. Но как правило, гной выходит уже после лечения, а до этого скапливается, вызывания болезненные ощущения.
- Гипертония. При повышенном артериальном давлении нагрузка на стенки сосудов и артерий значительно возрастает. В результате появляется неприятный шум в ушах. Человек в прямом смысле слышит движение крови по сосудам. Шум при этом периодический, совпадает с пульсом.
- Серная пробка. Если большое количество серы скопилось в области барабанной перепонки, может возникать ощущение звона, заложенности. Когда пробка становится плотной и достаточно большой, давит на барабанную перепонку, могут появляться сильные головные боли и рефлекторный кашель.
- Атеросклероз. Закупорка артерий и сосудов холестериновыми бляшками иногда приводит к возникновению шума в ухе, что связано с нарушением их работы. Чаще всего возникновение неприятного шума в ушах является предвестником атеросклероза, то есть своевременное лечение поможет остановить развитие опасной болезни.
Также часто шум в ухе возникает при сильных стрессах или физических нагрузках, после длительного воздействия громкого звука, например, после концерта, посещения клуба. У маленького ребенка причиной шума в ухе может быть инородный предмет. Устранять его самостоятельно не рекомендуется, так как можно повредить барабанную перепонку.
Опасные симптомы и последствия
Первопричину звона в ухе ищем у отоларинголога
Осложнения и последствия во многом зависят от причины возникновения тиннитуса. Многие заболевания уха при тяжелом течении приводят к временной или постоянной потере слуха. Даже обычная серная пробка может привести к тому, что функция слуха снизится.
Такое заболевание, как отит, в запущенной форме может привести к менингиту (воспалению тканей мозга). У маленьких детей вероятность возникновения менингита выше, так как у них отит нередко протекает тяжелее и расстояние между оболочками среднего уха и мозга меньше. Также отит может перейти в хроническую форму или хронический гайморит.
Воспаление может переходить с одного участка уха на другой, распространяясь дальше. В редких случаях встречается злокачественная опухоль, которая может вызывать шум и звон в ухе. Если причина в онкологии, есть вероятность летального исхода.
К опасным признакам можно отнести:
- Громкий свист. Если шум в ухе превратился в громкий свист, который слышен только больному, нужно обратиться за медицинской помощью. Он может быть симптомом заболевания сосудов головного мозга.
- Сильные боли. Звон в ухе, который сопровождается резями, болями как в ушном проходе, так и в области висков, затылка, требует немедленного обследования. Такие симптомы могут быть признаками тяжело протекающего отита.
- Тошнота и рвота. При появлении сильной тошноты, рвотного рефлекса или непрекращающейся рвоты медицинская помощь необходима. Тошнота может быть признаком серной пробки, давящей на барабанную перепонку, или же начинающегося менингита.
- Резкое снижение слуха. Если функция слуха заметно снизилась, нужно незамедлительно пройти обследования и выявить ее причины.
- Кровь и гной из ушного прохода. Появление гнойных или кровянистых выделений из уха указывает на сильный воспалительный процесс, который нельзя игнорировать. Часто такие выделения сопровождаются сильными болями. Нельзя самостоятельно устранять симптомы каплями или борным спиртом. Назначать препараты должен врач.
Чем раньше больной обратится к врачу, тем эффективнее будет назначенное лечение. На этапе появления осложнений вылечить заболевание труднее. Некоторые последствия могут оказаться необратимыми.
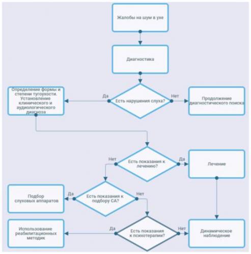
После комплексного обследования и постановки диагноза пациента будет наблюдаться у соответствующего специалиста. Лечение ведется по двум направлениям:
- Устранение шумовых ощущений
- Терапия основного заболевания
Кроме стандартного лечения, необходимо ответственное отношение самого пациента. Он должен максимально устранить провоцирующие факторы (физические и эмоциональные перегрузки, вредные привычки, громкая музыка и другие).
Лечение, в зависимости от этиологии:
При высоком давлении. Назначаются гипотензивные лекарства, диуретики и препараты, которые улучшают метаболические процессы в сердце. Терапия обычно длительная, возможно, до конца жизни. При регулярном приеме лекарств симптомы тиннитуса проходят, а структура сердца и сосудов восстанавливается.
Нарушение кровообращения. Первопричины могут быть самые различные — от механических травм до атеросклероза. Пациенту назначаются препараты для нормализации артериального давления и расслабления сосудистой стенки (Нифедипин, Лизиноприл, Верапамил). Основное место занимают лекарства-ноотропы, которые восстанавливают микроциркуляцию в головном мозге, предупреждают гипоксию, способствуют рассасыванию тромбов и устранению атеросклеротических бляшек. В назначении врачей часто встречаются Циннаризин, Актовегин, препараты на основе Гинкго Билоба, Кавинтон. Также могут назначаться лекарства, снижающие уровень холестерина.
Психоэмоциональные переживания
Здесь основное внимание уделяется приему седативных средств и препаратов от вегетососудистой дистонии. Клинический эффект будет получен минимум через месяц после начала лечения
Препараты должны приниматься регулярно и длительно.
Заболевания внутреннего уха. Отоларинголог определяет характер патологического процесса и природу возбудителя. В зависимости от этого, могут назначаться противовоспалительные средства, антибиотики, антигистаминные средства (для уменьшения отека), спазмолитики (для расширения сосудов). При таких патологиях допускается местное лечение, если заболевание протекает в легкой форме.
Вопрос-ответ
Что такое тиннитус и какие его основные причины?
Тиннитус, или шум в ушах, представляет собой восприятие звуков, которые не имеют внешнего источника. Основные причины тиннитуса могут включать повреждение слухового нерва, воздействие громких звуков, ушные инфекции, накопление серы, а также некоторые медицинские состояния, такие как высокое кровяное давление и диабет.
Как можно диагностировать шум в ушах?
Диагностика тиннитуса обычно начинается с медицинского осмотра и сбора анамнеза. Врач может провести аудиометрическое тестирование для оценки слуха, а также использовать дополнительные методы, такие как МРТ или КТ, чтобы исключить другие возможные причины, такие как опухоли или повреждения структур уха.
Какие методы лечения доступны для людей с шумом в ушах?
Лечение тиннитуса может включать различные подходы, такие как использование слуховых аппаратов, звуковую терапию, когнитивно-поведенческую терапию и медикаментозное лечение. Важно отметить, что эффективное лечение зависит от индивидуальных причин и особенностей состояния пациента, поэтому консультация с врачом является ключевой.
Советы
СОВЕТ №1
Обратитесь к врачу для диагностики. Если вы испытываете постоянный или усиливающийся шум в ушах, важно пройти медицинское обследование, чтобы выявить возможные причины и исключить серьезные заболевания.
СОВЕТ №2
Избегайте громких звуков. Защита слуха от чрезмерного шума может помочь предотвратить ухудшение состояния. Используйте беруши или наушники с шумоподавлением в шумных местах.
СОВЕТ №3
Управляйте стрессом. Стресс и тревога могут усугублять симптомы шума в ушах. Рассмотрите возможность практики релаксации, медитации или йоги для снижения уровня стресса.
СОВЕТ №4
Следите за своим образом жизни. Здоровое питание, регулярные физические упражнения и отказ от курения могут положительно сказаться на состоянии вашего слуха и общем самочувствии.






























































